
最近,机智的网友们又开始「整」AI 们了。
继「9.11 和 9.9 哪个大」「Strawberry(草莓)里究竟有几个 R」之后,各大 AI 厂商的主力模型,又集体栽进了一个新的逻辑黑洞。
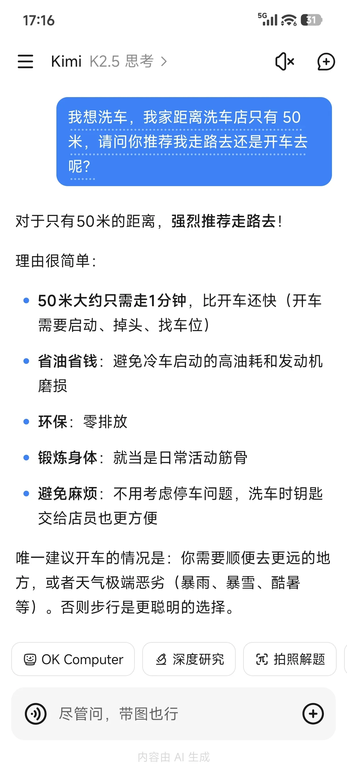
🚗 题目如下:「我想洗车,我家距离洗车店只有 50 米,请问你推荐我走路去还是开车去呢?」

然而,就是这么一道题,却让 AI 集体上演了一出大型降智现场。只能说,看完 AI 们的回答,我悬着的心终于放下了。
为了公平起见,我们依次「请」来了市面上主流的几位参赛选手:ChatGPT、Gemini、Claude、Grok 以及国内的 DeepSeek、元宝、豆包、千问、Kimi、MiniMax。









🤯 有的 AI 没有被问题的表面纠结所困住,明确指出了「车是否在店」这个情景。但有的 AI……它竟然让用户走路去洗车店。
大哥,我车还在家里呢!
统一看下来,要用户走路去的 AI 都无一例外提到了距离短、省油、活动筋骨等关键词。甚至有的 AI 都帮我想好了,开车去再开回来,洗的车又脏了。(到底是去洗澡还是洗车的)
即便在大模型已经能写代码、写论文的今天,它们依然缺乏现实常识。而在 AI 真正理解物理逻辑之前,这种令人啼笑皆非的笑话,恐怕还会继续上演。
文章来自微信公众号 “ APPSO ”